Interactive

Mongui Museum

M

Role

  • Research

    Visual research

  • Design

    responsive website and emails

  • Development

    responsive emails

Maintain and connect the past with the future

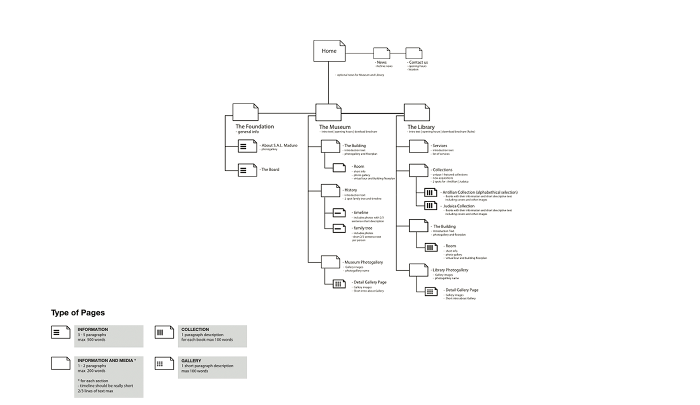
What

The Mongui Museum consists of two visually contrasting buildings which represent the old and the new. A Jewish museum and a library.

The library, a very modern structure, is filled with books, magazines collected by Mongui Maduro.

Future

The library, a very modern structure, is filled with books, magazines collected by Mongui Maduro.

Past

The museum is old and is indicative of a "landhuis" of this period. The museum allows the exploration the collection, family history and living style from that era by “walking” through rooms of the "landhuis".